Governance Votes Will Shape The Winr Protocol Future Soon
Good governance is at the heart of the development agenda and crucial to the World Bank Group's (WBG) goals of ending poverty worldwide. The World Bank Group’s comprehensive approach to. Worldwide Governance Indicators Composite indicators of governance in more than 200 economies. Abstract The Worldwide Governance Indicators (WGI) provide composite measures of six dimensions of governance—Voice and Accountability, Political Stability, Government Effectiveness, Regulatory. The Worldwide Governance Indicators (WGI) are one of the leading global initiatives for measuring governance. First published in 1999, they provide annual composite indicators summarizing six. Governance, the traditions and institutions by which authority in a country is exercised, is widely recognized as a critical driver of development outcomes. Theoretical and empirical research shows.
Governance can be broadly defined as the set of traditions and institutions by which authority in a country is exercised. This includes (1) the process by which governments are selected, monitored. Nov 20, 2025 · Good Governance for a Brighter Future: How Sarawak Is Building Growth That Lasts and Delivers Benefits for All Thirty-eight-year-old journalist Norman Goh was born and raised in Kuching,. Nov 12, 2025 · The Governance & Institutions Umbrella Program (G&I UP) supports countries to improve public sector performance and institutional reform, increase application of digital and. Broadly speaking, the InfraGov framework assesses three major areas of infrastructure governance: The first area relates to the lifecycle of an infrastructure project, focusing on selection, design,.
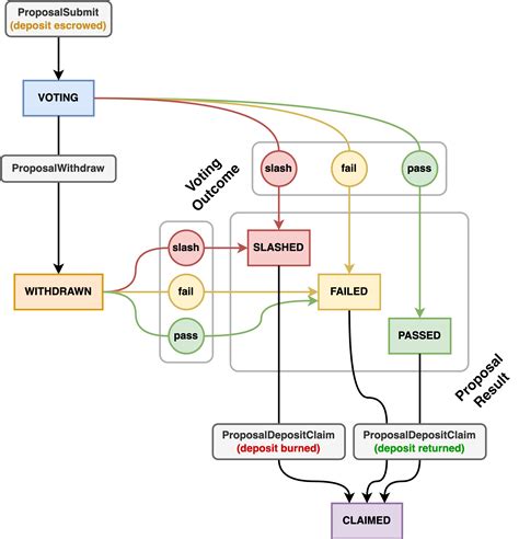
Participation in Governance – Giza Protocol
